关键词:新周期 新变化 新机遇
在2014年1月10日我们举办的第一届预警年会上,搜猪网_中国生猪预警网首席分析师冯永辉预测,2014年中国生猪市场亏损程度将超2013年,猪价将在2014年5月份前跌破5.5元/斤,亏损程度将超300元/头。如今2014年即将过去,正如之前所分析预测,2014年中国生猪市场遭遇了近15年以来最为严重的亏损,创多项之最:
1、产能过剩程度最大;
2、亏损深度最深;
3、亏损时间最长;
4、抗风险能力最强;
5、近10年淘汰过剩产能速度最慢;
6、近10年亏损期间疫情最平稳。
尤其是最深近400元/头的亏损深度以及长达10个月以上的亏损。给整个生猪产业链带来了巨大的冲击,饲料、种猪、兽药、疫苗产业均遭重创,于此同时,屠宰企业却迎来了盈利高峰。2014年中国生猪产业链上下游形势如冰火两重天。
如此严重的亏损,其背后正是产能的严重过剩。然而在经历了半年以上的深度亏损后,过剩产能的淘汰情况却在行业产生了分歧。产能下降过度和产能下降不足两种观点决定的是2015年中国生猪市场的走势。
究竟2014年的产能过剩程度如何,淘汰的量究竟是过度还是不足,新一轮的猪周期究竟将有哪些新的变化特点,2015年猪价走势究竟如何,其将对2015年饲料、种猪、兽药、疫苗、屠宰行业形势产生什么样的影响……。
在此,搜猪网_中国生猪预警网作为中国养猪业市场分析预警第一门户,特于2014年12月15日举办“第二届(2015年)中国猪产业链市场风险预警年会暨Soozhu高级会员客户会议”。届时,Soozhu产品现服务覆盖的整个产业链12大行业的领军企业客户,以及各大主流媒体、行业媒体将受邀出席。同时发布2015年度中国生猪产业链市场风险预警报告(白皮书)。
从变化中发现风险
从风险中发现机遇
机遇带来价值!
在此,我们特盛邀多年来一直给予我们极大支持的广大会员客户以及关注猪产业链的各大媒体,能够在百忙之中抽出时间参加我们的年度盛会。
我们翘首期盼您的莅临!

主办单位:搜猪网_中国生猪预警网
协办单位:中粮集团、正邦集团
特别赞助:。。。诚招
邀请媒体:
主流媒体:cctv2财经频道、新华社、人民日报、中国青年报、中国国际广播、南方日报、每日经济新闻、证券时报、上海证券报、财经杂志、
国际媒体:路透社、彭博社、纽约时报、金融时报、日本产经新闻等。
行业媒体:农民日报、南方农村报、饲料广角、新饲料、饲料科技与经济、农财宝典、养猪、今日养猪业、猪业科学、中国食品报、赛尔传媒、农资导报、粮油市场报、今日畜牧兽医、、农业经济问题杂志、国际猪业、北方牧业、中国牧业通讯、当代畜牧、农村养殖技术
地方媒体:江西农村广播、长江商报、华西都市报、四川农村报、四川经济日报、新疆晨报、潇湘晨报
邀请网站:新浪农业、中国农业信息网、中国畜牧行业信息网、中国肉业网、中国猪肉网、中国养殖网、中国养猪网、中国玉米网、中国粮油商务网、中国饲料工业信息网、中国饲料行业信息网、农博网、爱猪网、猪场动力网、中国种猪信息网、畜牧经理人网、猪e网
一、会议时间:
2014年12月15日,14日全天报到。
二、会议地点:北京
三、参会人员:
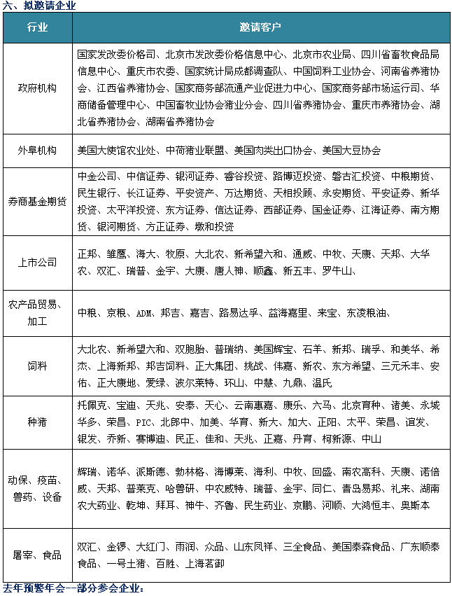
Soozhu的广大会员客户企业,以及各相关政府机构、各省市养猪行业协会、猪场、饲料企业、农产品贸易加工企业、种猪场、屠宰企业、冻品商的市场部、管理人员,以及证券、基金/投资、期货公司农业分析师、研究员。
四、会务费
参会费2500元/人,包括《2015年中国猪产业链各行业市场风险预警报告(白皮书)》、专家费、场地费等费用。
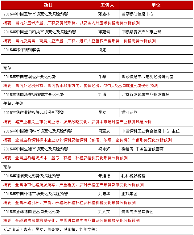
五、会议日程



会务组:
冯蕊蕊15911012936 周月杰13381156686朱大羽13381192005郝金辉13381192001
全国各地参会者可选择按下任何一种方式报名:
1、邮件报名,填写报名回执表(如下)发送到如下地址:
Ruirui.feng@soozhu.comyuejie.zhou@soozhu.com
dayu.zhu@soozhu.comPing.wei@soozhu.com
2、电话报名:
010-82168226 / 88893534;18610526089 /13381156686/ 13381192005 / 13381192001
3、QQ报名:
搜猪网-小冯1029895919搜猪网-月杰 2959805821
搜猪网-大羽 27235749500搜猪网-金辉 202562267
4、微信报名:扫描下方微信二维码,回复报名。

(搜猪网)
