何敏 华中理工大学
在兽医现有的医疗手段中只针对某种单一的霉菌毒素脱毒的措施或产品是没有的。目前国内外各种霉菌毒素脱毒措施各有其优缺点。

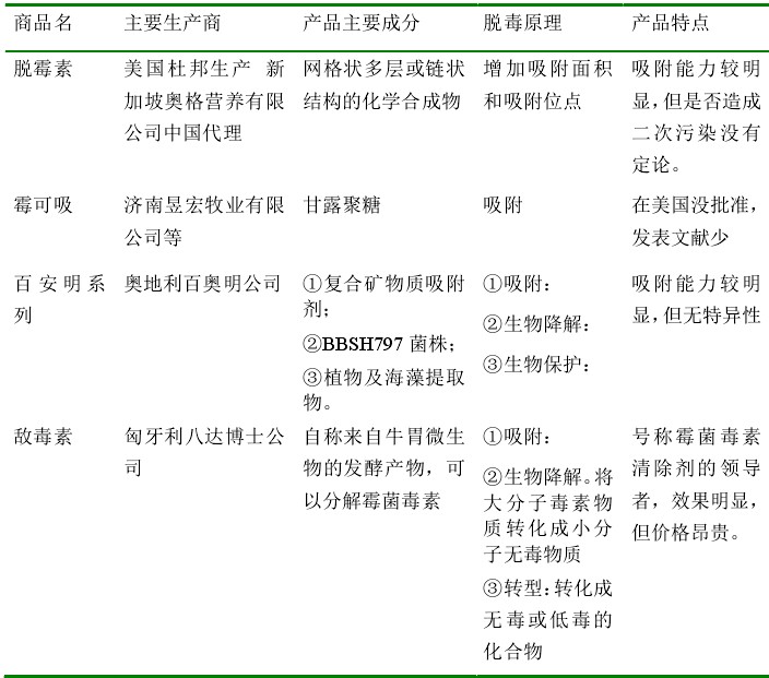
近年来,由于多种因素的影响,霉菌毒素对猪的危害越来越严重,特别是呕吐毒素(DON 毒素)引起的呕吐、腹泻、拒食等病症无特异性疗法,只能采取预防措施,即提前在饲料中添加对单端孢霉烯毒素有效的霉菌毒素处理剂,但是上大部分的霉菌毒素吸附剂对 DON 没有吸附作用。目前市面上相关产品种类繁杂,品质参差不齐。临床效果较显著的脱霉剂有

从以上比较结果来看,能够降解饲料中危害较大的 DON 毒素而又不破坏或较少破坏饲料营养品质的脱毒剂尚未发现。已经有一些生物脱毒方法获得了专利,有些方法采用微生物的发酵来去除霉菌毒素。这些生物转化的过程往往存在缓慢及不完全的缺点,所以到现在为止还不能用于饲料脱毒的实践中。
真菌毒素作为影响食品安全的一大隐患,成为世界上科技攻关的核心问题。对于真菌毒素的清除,无论是传统的物理、化学方法,还是目前的生物方法都可在众多的研究数据中找到依据。特别是利用微生物在自然条件下对真菌毒素进行降解,这一方式为成功控制真菌毒素的污染提供了新的思路。
