1猪支原体肺炎疫苗研究概况
目前,市场上主要使用的猪支原体肺炎疫苗为常规全菌体疫苗。研究人员试图使用猪肺炎支原体主要抗原膜蛋白P97、P110、P46和P36等[6-7],作为抗原制备具有一定保护率的的疫苗,但由于猪肺炎支原体特异保护性抗原的不确定性,并未获得成功的亚单位疫苗。常规的全体疫苗包括弱毒活疫苗及灭活疫苗,其中弱毒活疫苗需要胸腔、鼻腔或肺内注射,免疫期长,预防效果显著;灭活疫苗通过肌肉注射,临床使用方便,免疫效果良好,在我国临床上较经常使用[4]。国外许多动物保健公司早在20世纪90年代就成功研制出猪支原体肺炎灭活疫苗,并投入市场,疫苗在仔猪7日龄和21日龄进行两次免疫接种。随后研制出的猪支原体肺炎单次免疫灭活疫苗,给临床上带来极大便利。我国从50年代起,各大科研院所开展了该病的疫苗研制工作,中国兽医药品监察所于l988年率先成功研制猪喘气病弱毒活疫苗,免疫保护达70%以上[8];2006年江苏省农科院和南京天邦成功注册猪支原体肺炎活疫苗产品。
近几年,随着养殖业的发展及科研力度的加强,国内对该疫病的防控也开展了广泛的研究,也相应进行了一些灭活疫苗的研究,并初步取得了一定的成果。
2国内注册的猪支原体肺炎疫苗
2.1基本情况
2.1.1猪支原体肺炎活疫苗国内自主研发获得注册的产品有2个,分别为江苏省农科院畜牧兽医研究所研究开发的猪支原体肺炎活疫苗(168株)、中国兽医药品监察所研究开发的猪肺炎支原体活疫苗(RM48株)。猪肺炎支原体168株是由江苏省农科院畜牧兽医研究所于1979年在甘肃省分离,经3次克隆化培养,无细胞培养340代次,人工致弱的弱毒菌株,采用该菌株作为抗原制备成活疫苗。该疫苗可产生较强的局部黏膜免疫力和细胞免疫力,肺内1次注射,2周内可产生保护力。猪支原体肺炎活疫苗(RM48株)(2014年4月30日公告)是由中国兽医药品监察所与齐鲁动物保健品有限公司等10家单位联合注册,该疫苗为冻干活疫苗,通过鼻腔或胸腔方式接种,1次免疫,能够有效预防猪支原体肺炎引起的猪喘气病。
2.1.2猪支原体肺炎灭活疫苗由国内代理机构代为报批的进口灭活疫苗有8个。哈药集团“瑞倍适”系列产品使用的是新型佐剂爱菲金,该佐剂含有4.5%的矿物油,油滴细小,比传统油佐剂增加50%的吸附面积,具有更大的抗原结合面积,增强免疫应答;英特威“安百克”保留了15种猪肺炎支原体抗原蛋白,使用Emunade水包油佐剂;辉瑞“瑞富特”采用专利水质佐剂Carbopol,24h启动免疫,3d后产生有效保护;普泰克“喘泰克”为P株亚单位疫苗,免疫印迹证实抗原齐全、纯净,采用抗原浓缩技术,每次免疫仅需1.0mL,使用了非油质佐剂QS-21;勃林格“茵格发”为全球首创单针猪喘气病疫苗,使用专用佐剂“茵培莱”,具有最佳的生物降解性,免疫后无任何不良反应;海博莱以左旋咪唑和carbomer作为佐剂,左旋咪唑起免疫增强的作用,树脂起缓慢释放抗原作用,从而产生双重效力;梅里亚公司的猪肺炎支原体灭活疫苗采用抗原性好的猪肺炎支原体BQ14株及阻断支原体感染的菌膜蛋白抗原,双效抗原提升了疫苗保护力,采用可快速释放抗原的水性氢氧化铝胶作佐剂,应激小,对3日龄仔猪免疫注射依然安全,且能快速诱导机体产生抗体。国内注册猪支原体肺炎疫苗产品菌株及佐剂详情如表1所示。

2.2.1猪支原体肺炎活疫苗猪支原体肺炎活疫苗(168株)“支必宁”采用肺内注射,由右侧肩胛后缘2cm肋间隙进针注射接种,每头接种1头份。仔猪5~7日龄免疫一次即可。强阳性猪场在60~80日龄二免,效果更好。疫苗正确接种一次,免疫后2周产生保护力,1个月抗同群感染,2个月抗强毒感染,免疫期长达6个月。猪支原体肺炎活疫苗(RM48株)通过鼻腔或胸腔方式接种,鼻腔接种2头份或猪胸腔接种1头份,免疫期为6个月。
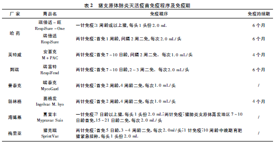
2.2.2猪支原体肺炎灭活疫苗肌肉注射,操作简便,可分为两针免疫和一针免疫。两针法免疫,一般免疫程序为1~2周龄首免,肌肉注射1.0~2.0mL,间隔2周后进行二免肌注1.0~2.0mL,免疫期为6~9个月;一针法免疫,免疫程序为1~3周龄或以上肌肉注射1.0~2.0mL疫苗,免疫持续期达4~6个月。一针法免疫需要较少的人力,应用更方便,免疫效果与两针免疫相当,目前应用较多[9]。可进行一针免疫的疫苗有哈药的“瑞倍适-旺”,勃林格的“茵格发”,海博莱“喜宜丰”。国内注册的灭活疫苗免疫方法如表2所示。

各厂家生产的疫苗产品免疫攻毒试验均能显著降低肺炎病变,起到较好的免疫保护效果,有些疫苗产品还能显著提高动物生长性能,增加经济效益。结果如表3所示。
但是目前疫苗产品对种母猪研究报道较少,妊娠后期疫苗接种一方面能降低支原体垂直传播可能性,另一方面能提高仔猪母源抗体水平抵御支原体感染。有研究表明,怀孕母猪在产仔前3~5周进行免疫,其仔猪断奶时肺炎支原体感染数量相对较少[21]。
Thackers等1998年对美国销售的勃林格“茵格发”、英特威“安百克”、普泰克“喘泰克”、辉瑞“瑞倍适”、富道“瑞富特”5个同类产品进行了免疫比较实验,结果表明5种疫苗产品免疫动物后,均能显著减少试验动物肺炎病变,各免疫组间肺炎病变率差异不显著。在5个疫苗中,有2个疫苗的完全保护率(0肺炎病变)相对较高为40%;1个疫苗5%以下肺硬变率试验动物数量仅为50%,另2个疫苗产品均达到80%以上[4]。
Lee等通过IFN-γ检测、淋巴细胞刺激试验和延迟型过敏反应试验,比较3种商业支原体疫苗诱导机体产生细胞免疫水平。结果表明,“瑞倍适-旺”产生较强的细胞免疫反应,且1周龄单次免疫优于3周龄免疫[22]。邓衔柏等进行了“茵格发”和“瑞倍适”对猪血液IFN-γ和生产性能影响比较研究,结果疫苗组血清中IFN-γ均比非免疫组高,各疫苗组肺炎病变评分均显著低于非免疫组(P≤0.01),各阶段日增重、饲料转化率均比对照组高,死亡率低,治疗成本显著降低(P≤0.01)。

猪肺炎支原体能诱导呼吸道疾病继发感染,在猪呼吸综合征中扮演重要角色,有效控制猪肺炎支原体的感染,有利于减少呼吸综合征带来的经济损失。在许多国家,有超过70%的猪群使用猪支原体肺炎疫苗对该病进行防控[24]。根据中国兽医药品监察所疫苗批签发的数量统计,我国该疫苗的使用率仅为20%左右,这与我国猪支原体肺炎疫苗产品研发相对滞后有关。从疫苗临床应用效果看,弱毒疫苗、灭活疫苗均能显著减少试验动物肺炎病变,疫苗间没有明显的差异。目前,有多家生产猪支原体肺炎疫苗,其中我国自主研发的产品有2个,均为弱毒活疫苗,其余均为进口注册的灭活疫苗。为了提高猪支原体肺炎疫苗市场的竞争力,还需要对弱毒疫苗进行更深入的研究,并加快灭活疫苗及其相应联苗的研究,使产品尽快投放市场,更好地为我国疫苗市场有序竞争提供保障。
(北京大北农科技集团股份有限公司动物医学研究中心,车艳杰,王勇鶼,柳舒航,王贵华)
