养猪业是我国畜牧业的支柱产业之一,对三农经济发展、带动农村产业结构调整、农民增收发挥着巨大作用。改革开放以来我国养猪科学技术发展迅速,在种质资源开发利用、遗传育种与繁殖、营养与饲料、环境控制、疾病防治、猪场管理等方面均有一定的发展。近两年来受到产能过剩、饲料原料价格波动、疾病肆掠等因素的影响,我国养猪业正面临低谷,如何走出这个低谷,是我们所有养猪人需要探讨的问题。
1中国养猪业现状
据农业部对全国4000个养猪村的定点监测数据显示,2014年6月份我国生猪存栏约4.29亿头,环比上涨0.2%,同比下降4.8%;能繁母猪存栏约4590万头,环比下降0.1%,同比下降8.2%。自2013年9月份以来,我国能繁母猪存栏量已经连续10个月减少,已处于历史较低水平。2014年5月份以后,猪价开始止跌反弹,目前全国大部分地区猪价已达到14元/kg,猪粮比达到5.30∶1,养猪业正逐渐走出亏损,但是猪价未来如何走,谁能为养猪人的利益保驾护航,答案是只有养猪人自救,把握养殖行情,降低养殖成本,提高养殖效率是唯一出路。
1.1生猪行情变化
根据历史规律,生猪行情3年为一个周期,每个周期中又有上升期、高峰期、下跌期、低谷期4个阶段。生猪价格高峰和低谷通常间隔1年半,包括补栏母猪到生猪供应上市需要“3个月配种、4个月妊娠、5个月育肥”共12个月的生产周期,以及养殖户对价格变化反应的滞后期。据相关数据统计2004年、2008年和2011年曾出现了三轮显著的猪周期,照此推算,2014年生猪行业应进入高盈利时期,但事与愿违,养猪业进入了深度亏损阶段(如图1)。分析原因,国家政策、经济大环境、养殖产业结构调整等原因,成为影响本轮猪价主要因素。近几年国家加大“生猪标准化规模养殖场建设”项目补贴,并引导其它行业资本进入养猪业,2013年年末能繁母猪存栏量达到5100万头,全年生猪出栏达到7.15亿头,居30年来最高。生猪产能相对过剩,供过于求,猪价下降,养殖亏损,是再自然不过的事情。所有的养猪人不能只埋头养猪,还要抬头看路,读懂国家政策,看清行业趋势,适时调整经营思路,把握时机养猪。

2湖南市场玉米豆粕2014年价格走势
1.2饲料原料价格变化
猪饲料主要原料是玉米和豆粕,合计占配方比例60%以上,而饲料费用占养猪成本60%以上,饲料原料价格的变化与养猪效益息息相关。因此,要提高养殖效益,必须关注饲料成本。我国从2008年开始对玉米实施临储收购政策,该政策抬高了玉米价格,提升了农户的种植积极性,2013年度玉米临储收购3083万吨,收购价格2100~2240元/吨,达到近年最高点,加之上年度结转库存,我国目前临储玉米库存已超亿吨。2014年全年的玉米总产量约为2.2亿吨,临储玉米数量超过总产量的50%之多,这种发展趋势给玉米市场供给带来直接影响,导致玉米价格走高。豆粕近两个月因油厂开工率较高,价格正处于震荡调整期,致使饲料企业及贸易商入市积极性减弱,推升了豆粕库存,但因未执行合同基数较大,8月第1周(8月5日)数据显示未执行合同约310万吨,环比上涨约30万吨,随着合同履行,豆粕库存有望降低,未来3个月内豆粕现价大幅下跌的概率较小(图2)。

2提高养殖效率的方法
中国畜牧业协会猪业分会会长姚民仆强调,未来五年中国养猪业仍需将提高养殖效益摆在第一位。“打铁还需自身硬”,市场行情总是围绕成本线做上下波动,降低养殖成本,提高养殖效率,才能增加养殖综合效益。先进的养猪经验告诉我们,养猪必须遵行“全进全出”的流水式作业养殖流程,依据效率目标,按照生产规模建立科学的管理方案。
2.1设定养殖效率目标
经济效益是衡量养猪效率最终的综合指标。在养猪生产过程中要提高经济效益,一方面采用科学方法和手段,增加产出,另一方面减少投入,降低损耗,缩小开支,只有最大限度的提高产出数量、降低养殖成本,才能得到最高利润获得最佳效益。养猪经营首先要设立养殖效率目标(见表1),作为管理目标的考核依据,成为管理水平持续提高的动力。

规模化猪场年度养猪效率目标设定:(1)商品肉猪出栏目标:每头经产母猪提供出栏商品肉猪不低于19.8头/年。(2)母猪繁殖性能目标:母猪情期受胎率不低于80%,经产母猪不低于2.2窝/年,母猪利用年限不低于3.5年。(3)仔猪生产目标:初生仔猪1.3~1.5kg/头;28日龄断奶,断奶存活不低于9头/窝;保育期56日龄后体重不低于14kg/头。(4)商品肉猪生产目标:180日龄出栏,体重不低于100kg/头,全程料比不高于2.8∶1。
2.2适度控制养殖规模
理论上讲养猪规模越大效益越高,但实际上规模达到一个临界点后其效益随着规模呈反方向下降。养猪规模过大,资金投入相对较大,饲料供应、环保处理的难度增大,且市场风险也增大。年出栏万头生猪的猪场,存栏猪只超过6000头(见表1),每年排污量约4万吨,氮排出约108吨,磷排出约30吨,向大气排放的氨气、二氧化硫等有害气体,可污染20km2区域内的空气,粪污的无害化处理投资巨大,养殖场一般都难以承受。同时,养殖场规模过大,防疫的难度也非常大。结合自身的经济实力、生产条件和技术水平,充分利用自身的各种优势,确定合适的养殖规模,优化各阶段猪群配套存栏,提高养殖设备设施的利用率,既是发展现代畜牧业的现实选择,又是现代养猪业实现可持续快速发展的理想之路。
2.3采用科学的养猪生产工艺

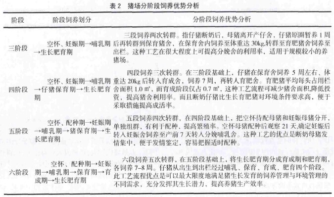
养猪管理采用什么样的生产工艺,必须根据效率目标、规模、经济、当地气候等条件来决定,采用全进全出,分阶段饲养是常见的养猪生产管理工艺,分阶段饲养又分为“三阶段、四阶段、五阶段、六阶段”饲养工艺(见表2)。最科学的饲养方式是分阶段饲养,不同体重阶段的生长肥育猪采食不同阶段的饲料,各阶段的饲料中的营养物质刚好满足此阶段体重猪的营养需要,按理论饲养阶段越细分越好,饲料中营养成分越能与猪生长发育相匹配,极大的节约饲料成本和减少排泄物对环境的污染。但实际上,精细化分阶段饲养只存在于理论中,因为养殖者一般只能通过目测判断猪的体重(目测判断猪体重的方法误差较大),并以此作为依据,将猪分栏饲养或更换阶段饲料。另外,在猪生长肥育阶段,猪的体重是一个动态的变化过程,同一个栏的猪经过一段时间后,体重分布变得各不相同,在实际的生产过程中,也不可能对猪每天依据体重进行分栏饲喂不同饲料。因此,在现行的生产模式中,应尽可能实现分阶段饲养,保证营养需求平衡供应,最大限度提高饲料利用率。
2.4选择合适的猪场设备设施
猪场布局,应充分利用地形地势等有利因素,从设计上做到降低劳动强度,便于生产生活,有利于疾病防疫。猪场场址要选择背风向阳,地势高燥,无污染,排污方便,远离公路、居民生活区、屠宰场及畜产品加工场。生产区是猪场的主要建筑区,包括猪舍和生产设施,约占全场总建筑面积的70%~80%。
种猪舍要求与其它猪舍隔开,设在人流较少的猪场上风向;分娩舍既要靠近妊娠舍,又不能远离保育舍;育成育肥猪舍应设在下风向。在设计时,使猪舍方向与当地夏季主导风向成45度角,使每排猪舍在夏季处于最佳的通风状态。病猪隔离间及粪便堆存处这些建筑物应远离生产区,并设在下风向、地势较低的地方。
根据不同养殖类型、不同日龄猪群生物学特点和生产目标需求,在设施设备的选型和使用上注重合理性、持续性,以提高养猪生产性能,降低费用支出增加收入,注重细节带来更好的经济效益,如猪场用铝合金材料建造的猪栏经久耐用,以达到长期生产使用的目的,避免支出额外的维修成本。猪舍吊顶的凹槽走向和纵向通风方向平行以减少风阻,冬季进风口用导流板使热空气在舍内循环流动,不留死角。保育、育肥猪栏位里提供乳头式和水碗式两种饮水器,满足不同猪的饮水需要。在喂料食槽下垫一块塑胶板,防止饲料浪费。保育、育肥猪栏间隔一段距离绑上一段铁链供猪啃咬、嬉戏,防止猪咬尾、打斗。
2.5选择优良猪种养殖
选择性能优越的养殖品种,是养猪成功的关键因素之一。优良猪种主要分两大类:一类是国内地方良种猪,如太湖猪,主要特点是成熟早、产仔多、母性好、耐粗饲。另一大类是国外引进的优良猪种,近三年年均从国外引用种猪超过1.3万头,主要有长白猪、大约克猪、杜洛克猪等,这类猪的主要特点是:体型优美,增重快、产肉多、瘦肉率高。采用合理的杂交组合,可以大大提高养猪效益,杂交优势主要表现在对环境的适应性增强,生长速度加快,繁殖率和泌乳性能优于亲本(父母),据相关研究,我国引进国外优良品种与本地猪杂交,杂交产仔率可获得8%~10%的优势力。
2.6精细化的养猪成本核算
要提高养猪的经济效益,需要对养猪场进行精细管理,降低养猪场的生产成本。为了对成本核算精细化测算,必须建立帐目制度,制订明细表,记录养殖的各项费用支出。通过成本核算分析,弄清楚经营管理中存在的问题,不断考核经营成果,挖掘猪群生产和饲料配方的潜力,寻求节省人力成本的途径,并找到解决问题的科学依据。
只有依靠先进的设施设备,提升养猪生产的装备化水平,转变落后的养猪生产方式,给猪群提供良好的生产环境,通过流水化生产、实现规模化效益,才能使养殖效益最大化,而这也应当成为每个养猪人共同努力的方向。
(湖南农业大学动物科技学院,罗如意,方热军)
