找工作
当前位置:首页 >  行业新闻 > 正文

猪场改扩建时应注意几点事项

发布时间:2014-08-22 16:03    作者:yizhiinfo    来源:畜牧人才网    查看:

    随着我国经济的快速发展,养猪业受到高度重视,国家陆续出台一系列补贴政策,例如能繁母猪补贴、良种补贴、病死猪无害化补贴、生猪保险和猪场改扩建项目,让广大养殖户看到希望,许多规模化养猪场如雨后春笋,纷纷涌现。要想提高规模化养猪的经济效益,必须首先从猪场改造、扩建开始做起,一般会得到政府“猪场改扩建”项目的支持,但是往往在改扩建后易发生猪场不同程度问题。


1猪场改扩建方向
    扩建猪场时必须首先考虑对周围环境的影响。小型猪场投资除污、沼气发电的配套工程也会得到相关政府部门的资金支持;表面上沼气工程在短期内能解决污染问题,长期还是要有相应的农田、鱼塘或其他途径才能消纳猪场排泄的污物。环保合格、排污达标作为猪场改扩建的硬性指标,可参照《中华人民共和国国家标准规模猪场建设》标准,GB/T17824规定了规模猪场的饲养工艺、建设面积、场址选择、猪场布局建设要求,水电供应以及设施设备等技术要求。有条件猪场应该申请“无公害农产品”,相信《环境保护法》日益严格,作为养殖业中的弱势群体的小型猪场的生存能力令人担忧,作正确的规划、长远的打算对每一个希望扩建猪场的投资者来说都是非常重要的。


2猪场改扩建前成本估算
    设计猪舍的时候,首先要有成本概念。养猪是利薄风险大的产业,因此投资规模一定要适当控制,比如综合方式的养猪(公、母、肉猪、仔猪综合生产),每头猪的建场投资能否控制在200~300元左右(土地费用不包括在内),猪舍如果使用15年,则每头猪每年承担的折旧费用在13~20元。因各地材料和人工费不同,折旧费用难以测算,因此猪场改扩建之前对自身改扩建成本进行估算,土建投资预算(我国南方),旧猪舍改造100~150元/m2,新建猪舍:250~350元/m2,根据改建后的饲养规模,确定需要改造和新建猪舍面积即可作出猪舍投资预算,看是否符合发展趋势。


3猪场改扩建建筑设计思路
    猪场的设计是一个复杂的工程,要求设计者根据猪场的当地气候条件、经济条件、环保条件、土地的实际情况,同时要考虑投资者的经济承受力以及猪场未来要饲养的品种、猪场的定位等,综合考虑,才能设计建造出一个适宜的猪场。
    新建设的猪场多数采用的全封闭式猪舍,传统的猪舍仍然采用砖混结构,目前证明仍然是比较理想的选择。在猪栏设计上粪便处理方式采用水泡粪(尿泡粪)和刮粪式。前者其优点是减少了工人数量,减少了排污的总量,减少了水的应用量;缺点是建设成本高,所有的地下部分要求做防渗,而且要用混凝土结构,加大了通风成本,地沟内的污浊气体要通过风机强制排到舍外,适合新建且投资预算较充裕的猪场。后者其主要优点是节省人工,猪场建设投入低,而且能够得到干粪,猪场总体排污量降低,缺点在于技术仍不成熟,主要是刮粪效果不理想。在猪栏墙体上,对于跨度小于15m的猪舍,最好采用水泥墙实体栏和钢筋栏相结合的方式。在猪的趴卧区最好采用高度50~60cm的水泥栏,上置钢筋栏,对于排粪区则全部采用钢筋栏。这种设计既可以满足猪喜欢依墙而卧的生活习惯,又可以达到不影响通风的效果。


4猪场改扩建目的
    猪舍改造要达到三个目的:满足新的饲养工艺要求;改善通风降温和保温性能;改善生物安全环境。
4.1满足新饲养工艺改造
    为了满足饲养工艺,栏舍要重新分配、间隔,有些猪舍甚至可以加长一些,或者新建一些猪舍。在这个环节中,重点是要满足分娩、保育二阶段的全进全出,以及配种怀孕、分娩小区与保育、生长、育成小区有较好的隔离环境。
4.2结构性能改造
    许多旧猪场、猪舍都非常简陋,在改造中应根据不同生长阶段猪群的要求,对猪舍天花板、墙体、门窗等进行适当的改造,改善夏天的通风降温和冬天的保温性能。
4.3生物环境改造
    许多旧猪场由于建场时间较长,猪舍地面、墙体、排污沟等都有破损,以致藏污纳秽,难以清洁消毒,细菌窝藏滋生,生物安全环境差,猪场疫病年年不断。所以在旧猪舍改造时,一定要把破损的墙体、地面和排污沟修补好,如果排污不畅的(包括舍外),则要新建排污系统。最后对猪舍和舍外全场进行彻底的清洁消毒,使猪场的生物安全环境得到根本的改善。如果生物环境得不到彻底改善,改造后猪场饲养效果也不会好。某2万头的老猪场,改造前几乎每年春季都有五号病,改造后变成3万头了,但由于改造工作做得不彻底,改造后还是常见五号病流行。


5猪场改扩建时注意生物安全
    在改扩建过程中,基建时的噪音、人员的多杂给生物安全的控制带来更大的难度,而且猪场地理位置基本固定,猪场规模扩大后原有的疫病会因为规模的扩大而成倍放大,生物安全问题会更加突出。而要保证猪场生物安全,必须做到以下几点:
5.1投入品管理
    主要是饲料、添加剂、兽药和疫苗的管理,应从正规厂家采购,并建立购进,使用情况记录,遵循国家安全使用规定。有停药期的必须遵守有关休药期的规定。国家强制免疫用生物制品应向畜牧兽医行政管理部门备案,非强制免疫用生物制品应在取得《生物制品经营许可证》的兽药经营企业购买,购进的生物制品只能自用,严禁从事生物制品经营。
5.2被消毒物要彻底地清洗
    当微生物所处的环境中有如粪便、痰液、脓液、血液及其他排泄物等有机物质存在时,将会严重影响到消毒剂的效果。其原因是:①有机物能在菌体外形成一层保护膜,而使消毒剂无法直接作用于菌体;②消毒剂可能与有机物形成不溶性化合物,而使消毒剂无法发挥其消毒作用;③消毒剂可能与有机物进行化学反应,而是其反应产物=并不具杀菌作用;④有机悬浮液中的胶质颗粒状物可能吸附消毒剂粒子,而将大部分抗菌成分由消毒液中移除;⑤脂肪可能会将消毒剂去活化;⑥有机物可能引起消毒剂的pH值的变动,而使消毒剂不活化或效力低下。所以应先用清水将地面、器具、墙壁、皮肤或创口等清洗干净,再使用消毒药。对于有痰液、粪便及有猪的圈舍的消毒要选用受有机物影响比较小的消毒剂。同时适当提高消毒剂的用量,延长消毒时间,方可达到良好的消毒效果。
5.3改扩建后如何消毒
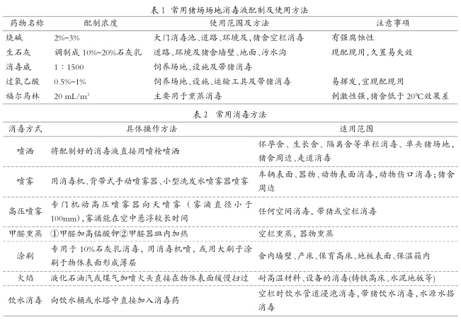
    消毒是猪场日常工作中极为重要的内容,尤其是改扩建后猪场消毒工作更为重要,如何选择药物、消毒时间、消毒前清洗清洁程度、使用器械、执行力等方面存在较大差异,因而效果千差万别。以表1、表2分别列出了猪场场地消毒液的配制使用方法、常用消费法。
5.3.1人员消毒
    工作人员进入生产区净道和猪舍要经过洗澡、更衣、紫外线消毒。养猪场一般谢绝参观,严格控制外来人员,必须进入生产区时,要洗澡,换场区工作服和工作鞋,并遵守场内防疫制度,按指定路线行走。进入养殖场的人员,必须在场门口更换靴鞋,并在消毒池内进行消毒,场门口设消毒池,用2%~3%火碱溶液消毒,3d更换一次。有条件的养猪场,在生产区入口设置消毒室,在消毒室内洗澡、更换衣物,穿戴清洁消毒好的工作服、帽和靴经消毒池后进入生产区。
5.3.2环境消毒
    猪舍周围环境每二三周用2%火碱消毒或撒生石灰一次;猪场周围及场内污水池、排粪坑、下水道出口,每月用漂白粉消毒一次;在大门口猪舍入口设消毒池,使用2%火碱或5%来苏儿溶液,注意定期更换消毒液;每隔1~2周,用2%~3%火碱溶液(氢氧化钠)喷洒消毒道路;用2%~3%火碱或0.5%的过氧乙酸喷洒消毒场地。被病猪的排泄物和分泌物污染的地面土壤,可用5%~10%漂白粉溶液、百毒杀或10%氢氧化钠溶液消毒。在国外常见环境控制的新型消毒剂有过氧化氢和GSE。前者是环保消毒剂,可以自然降解,广谱杀菌,做带畜消毒,也可空舍消毒,空舍消毒时,可以把过氧化氢水雾化,除此之外,还可以作饮用水消毒,用量为30mg/L即可。后者广谱天然消毒剂,是葡萄柚种子提取物,能够杀死多种病原体。
5.3.3构建规模化猪场免疫与消毒计划智能提醒系统
    随着中国猪病病源的复杂性及交叉传染程度的增加,猪的传染性疾病是规模化猪场长期面临的大敌,制定全面细致的免疫计划并付诸行动是保证猪群健康养殖的关键技术措施。规模化繁殖猪群的猪类别多、数量大及猪周转频繁,给管理者或兽医制定精细化免疫行动计划带来了巨大挑战。有研究以山黑猪种猪场繁殖数据网络平台为基础,结合山黑猪种猪及商品猪的免疫及消毒计划,提出了猪免疫与消毒计划制定的数据管理规范,并以Net2005为开发语言,以SOLServer2005为网络数据库,研制了山黑猪种猪场的智能化免疫与消毒动态提醒的分析与统计系统。系统运行结果表明,构建的分析系统实现了对不同性质猪、不同免疫种类的动态免疫提醒,以及针对不同猪舍为单位的消毒计划提醒,提高了免疫实施精细化方案制定的效率及综合统计能力,有助于人力的安排、药品的配给。


6结论
    猪场是生猪生产的基础设施,改扩建是扩大生猪饲养规模,建设的规范与否直接关系到猪的健康。生产中很多养殖户只注重猪的扩大规模,而忽略猪场改扩建的目的、设计与建设以及忽视改扩建后容易出现的问题,往往因为细节问题处理不好,使猪的健康受到影响,防御功能降低,长期处于亚健康状态,其生产性能得不到正常发挥,经济效益难以达到理想要求。故猪场在改扩建过程中要综合考虑全面因素,避免改扩建时易发生问题。

版权声明:本文转自网络,出于传递更多信息之目的,如有侵权请联系【编辑qq:1240812330】删除,谢谢!

APP下载
官方微信
返回顶部