找工作
当前位置:首页 >  行业新闻 > 正文

管理知识在养猪中的应用(四-5)—猪场PSY控制举例

发布时间:2014-08-21 17:43    作者:yizhiinfo    来源:畜牧人才网    查看:

    现有一规模化仔猪生产场,采用自动送料、环境自动控制设施,年初确定PSY为26头,现拟定一个控制方案。根据PSY(头均母猪年提供商品猪数)=年产胎次×窝平健仔数×产房成活率的公式,首先对生产目标进行分解。年产胎次为2.4胎、窝平健仔为11.5头、产房成活率为95%。


1设定生产技术标准及关键控制点(见表1)


2测定实际绩效
2.1绩效信息获取的方法(见表2)

2.2实际绩效与标准对照
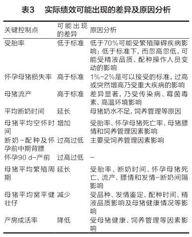
通过测量实际绩效,发现与标准有相同也有不同,现列举测量中可能出现的情况并试作原因分析(见表3)。

3纠正偏差
3.1预先控制
1)做好生产计划,确定每周配种数、妊娠数、产仔数、断奶仔猪数,按周节律有序生产。
2)建立组织结构、合理配备人员、做好员工培训、创建积极上劲的企业文化。发挥领导影响力,通过沟通、激励等手段,充分调动员工积极性。
加强生物安全,防止外来有害生物入侵;做好猪瘟、口蹄疫等烈性传染病及伪狂犬病等繁殖障碍性疾病的免疫,通过综合措施防治蓝耳病与腹泻。改善猪群福利,给猪提供适宜的生产环境和生活物质,增强机体抗病能力和最大限度发挥遗传潜能。
根据母猪的淘汰标准,主动淘汰影响生产业绩的母猪,并做好后备母猪的隔离与驯化。
3.2现场控制
1)准确做好发情鉴定,尤其对一些发情不明显的母猪,要进行深入细致的观察,并做好标记和记录,为下一周期发情鉴定提供资料。
2)根据不同胎龄母猪确定适宜输精时间。
3)严格按照操作规程做好人工授精的操作。
4)做好配种3~4W的B超和例行的返情、流产检查,及时发现空怀母猪。
5)做好配种后3~4W、65d、90d和断奶时等各阶段的母猪膘情检测,及时调整饲喂量,保持生产母猪正常膘情。
6)及时检查和调整温度、湿度、空气新鲜度,保持良好种猪生产环境。
7)推广和普及计算机智能管理系统,能够及时监控生产现场,并适时对种猪群体的采食异常、猪场环境的异常进行警告和控制。
3.3结果控制
1)通过计算机系统收集整理的信息与标准对照,对形成的误差进行分析,及时调整控制方案,或者对标准进行修正。
2)通过周例会的方式对生产中出现的问题进行及时的纠正。养猪企业通过目标层层分解,按标准级级严格控制到位,就能实现预期的经营目标。

 

张道中 刘元英 湖南新五丰股份有限公司

版权声明:本文转自网络,出于传递更多信息之目的,如有侵权请联系【编辑qq:1240812330】删除,谢谢!

APP下载
官方微信
返回顶部